当前位置: 首页» 科研进展» 研究进展

研究进展

我所发现干扰素诱导的马属动物抗慢病毒感染的新机制

     近日,我所马传染病与慢病毒病研究团队在《病毒学杂志(Journal of Virology)》在线发表了题为”Equine Myxovirus Resistance Protein 2 Restricts Lentiviral Replication by Blocking Nuclear Uptake of Capsid Protein”的研究论文。阐明了马Myxovirus Resistance Protein 2(Mx2)蛋白对抗慢病毒感染的作用机制。
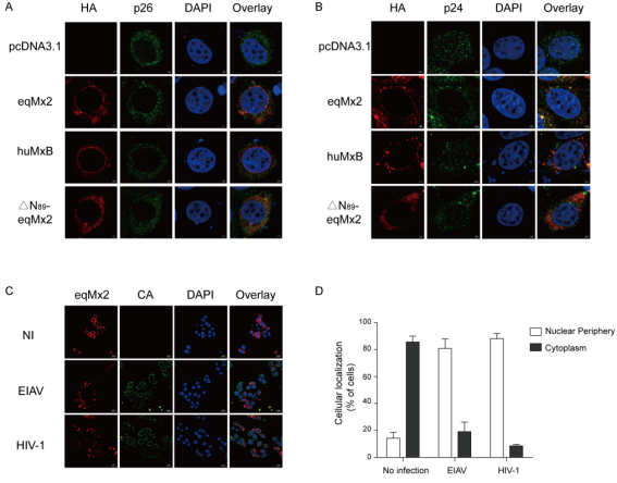
     干扰素信号通路在马属动物对抗慢病毒感染中具有重要作用,其关键的分子机制尚不明确。该研究利用I型干扰素刺激马外周血单核巨噬细胞,发现Mx2分子的表达可以被明显上调。通过过表达和基因敲减技术,首次发现马Mx2蛋白具有广谱的慢病毒限制功能,可以明显的限制灵长类慢病毒HIV-1、SIV,以及非灵长类慢病毒EIAV的复制,且该功能的发挥依赖于干扰素的诱导。该分子改变原有的胞质定位模式,通过聚集在细胞核周与感染病毒的衣壳蛋白结合,阻断衣壳蛋白介导的病毒基因组的入核,从而发挥抗病毒功能。其N端缺失的突变体,由于不具有病毒衣壳蛋白的结合功能,因此丧失了限制病毒复制的能力。
      先前的研究仅限于人源Mx2分子,其只能限制HIV-1等灵长类慢病毒的复制。而对其他非灵长类动物的逆转录病毒,如马传染性贫血病毒(EIAV),人的Mx2蛋白不具有限制作用。本研究证明了非灵长类动物的Mx2蛋白具有抵抗多种病毒的功能,提示该蛋白在物种天然免疫进化中扮演重要角色。这一发现丰富了对Mx2蛋白及其作用机制的认识。
      该研究得到国家自然基金(81561128010和31222054)和兽医生物技术国家重点实验室基金的资助。王晓钧研究员为文章的通讯作者,季爽博士为第一作者。(季爽)
      论文链接:http://jvi.asm.org/content/early/2018/05/03/JVI.00499-18.abstract
上一篇:二十年磨一剑 我国首个DNA疫苗获得批准 下一篇:国家重点研发计划项目“猪重要疫病免疫防控新技术研究”推进会在济南召开
扫一扫 关注我
网站首页 联系我们
TOP