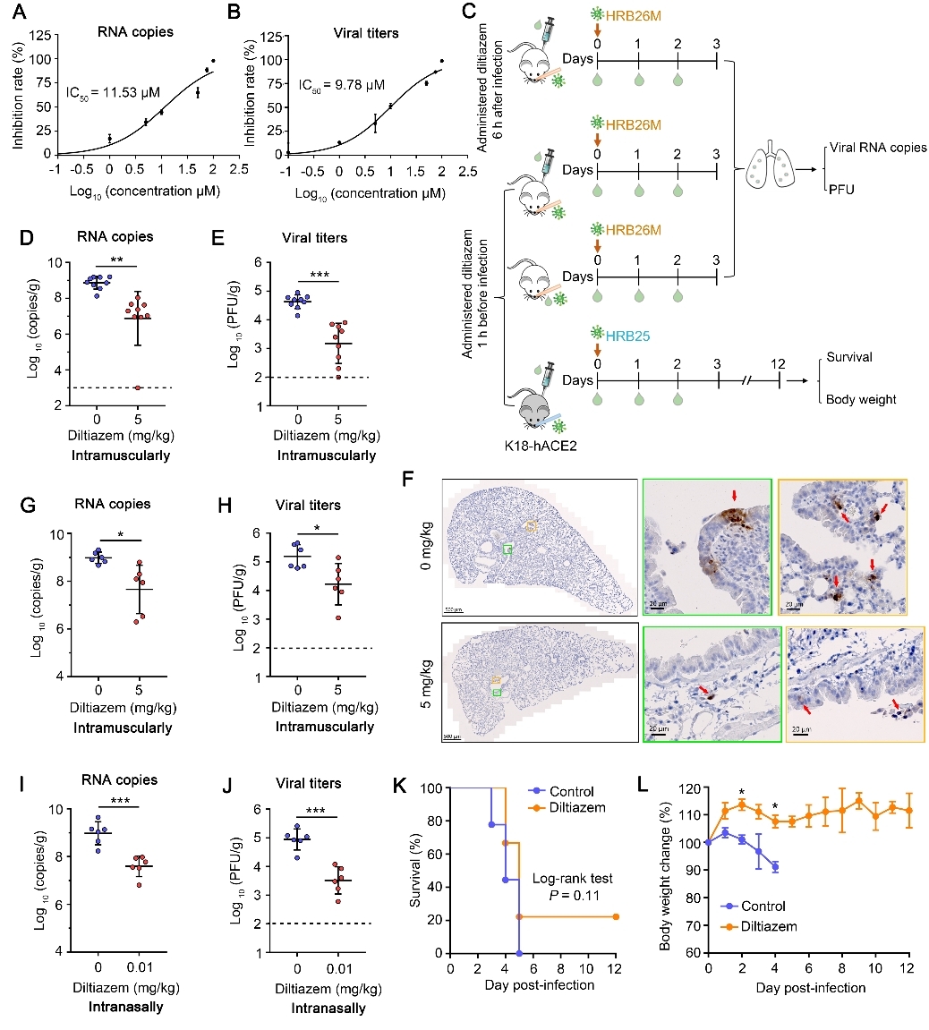
新冠病毒的快速变异凸显防治药物重要性。病毒进入是感染的早期阶段,也是抗病毒药物开发的一个重要靶点。近日,中国农业科学院哈尔滨兽医研究所重要人兽共患病与烈性外来病团队研究发现,地尔硫卓可有效抑制新冠病毒在细胞和小鼠肺部的感染。研究表明,作为广泛用于缺血性心脏病及高血压治疗一线药物,地尔硫卓具有新冠防治药物的潜力。相关结果发表在《公共科学图书馆-病原体(PLOS Pathogens)》上。
地尔硫卓为非二氢吡啶类钙离子拮抗剂的代表药物,靶向L型钙离子通道Cav1.2 α1c亚基。研究发现,该亚基分子与新冠病毒刺突蛋白及其受体ACE2相互作用,介导病毒入侵细胞,地尔硫卓通过作用于该亚基,抑制新冠病毒吸附和内化进入细胞;通过小鼠感染模型研究证明,地尔硫卓肌注或鼻腔给药能显著抑制新冠病毒在小鼠肺部的感染,降低小鼠病死率。
博士研究生王鑫鑫为论文第一作者,步志高研究员和王金良副研究员为论文共同通讯作者。该研究得到国家重点研发专项资助(2021YFC2301700,2020YFC0846500,2018YFC1200601,2020YFC0841100)。
原文链接:https://doi.org/10.1371/journal.ppat.1010343
