近日,中国农业科学院哈尔滨兽医研究所国家禽流感参考实验室在宿主蛋白调控流感病毒复制周期机制研究方面取得突破性进展,相关研究成果在国际病原学权威期刊《公共科学图书馆一病原体》(PLoS Pathogens)上在线发表。
流感病毒不断进化变异,对动物和人类健康构成持续威胁,随时可能引发新的动物疫情暴发和公共卫生危机。因此,需要深入研究流感病毒的致病机制,发现病毒复制过程中与之相互作用的宿主蛋白,揭示其参与病毒复制周期调控的机制,为研制新型抗流感病毒药物以及干预治疗提供理论依据。

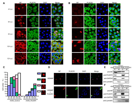
该实验室博士生罗维玉和硕士生张杰在李呈军研究员、姜丽副研究员和陈化兰院士的指导下,筛选到与流感病毒NP蛋白直接互作的宿主蛋白磷脂爬行酶1(PLSCR1),发现PLSCR1通过与NP蛋白结合抑制NP和病毒核糖核蛋白复合体(vRNP)进入细胞核,延缓病毒整个复制周期,进而显著抑制流感病毒的增殖。进一步研究发现,PLSCR1、NP以及输入蛋白α(Importin α)三者之间形成三聚体,阻碍细胞核输入通路关键因子输入蛋白β(Importin β)与Importin α的结合,阻止流感病毒NP和vRNP复合体通过主动输入途径进入细胞核,从而抑制流感病毒复制。
实验室主任陈化兰院士指出,该项研究进一步完善了流感病毒与宿主蛋白形成的相互作用网络,深化了对流感病毒复制周期的理解,为研制新的抗流感病毒药物提供了潜在的靶点。(李呈军)
上一篇:陈化兰院士再次当选全国政协委员 下一篇:我所举办一带一路“禽病综合防控技术及实验室质量控制培训会”