近日,我所兽医生物技术国家重点实验室冯力团队在猪德尔塔冠状病毒(PDCoV)入侵的分子机制方面取得新进展,首次阐明了PDCoV入侵细胞的分子机制。该研究揭示了PDCoV可以通过两种途径侵入猪的小肠上皮细胞(IPI-2I):内吞体途径和细胞膜表面途径,并且证明了细胞内的组织蛋白酶(Cathepsin L/Cathepsin B)以及细胞外的胰蛋白酶(Trypsin)分别介导了以上两种途径中PDCoV S蛋白的切割活化。该成果以“Porcine deltacoronavirus enters cells via two pathways: A protease-mediated one at the cell surface and another facilitated by cathepsins in the endosome”为题发表在《生物化学杂志(Journal of Biological Chemistry) 》上。

PDCoV是一种新发现的猪肠道冠状病毒,属于δ冠状病毒属。该病毒首次于2012年在香港报道,2014年在美国爆发,不同日龄的猪只均可感染发病。新生仔猪感染后具有较高的发病率和死亡率。
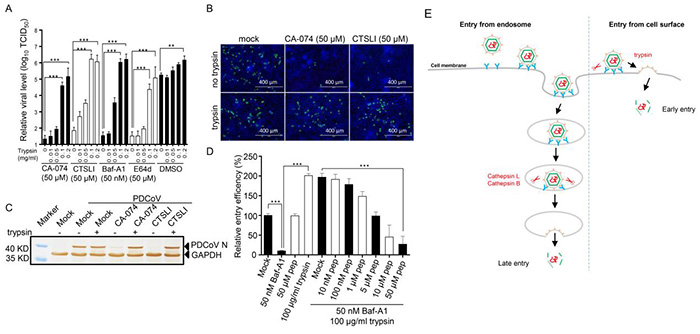
病毒的入侵是病毒感染细胞的第一步,也是最重要的一步。病毒入侵方式的不同在一定程度上决定了病毒的致病性,目前关于PDCoV入侵细胞的机制尚不清楚。本研究在猪回肠细胞系IPI-2I细胞上,采用抑制剂处理、RNA干扰和蛋白酶切割等实验,阐明了PDCoV可以通过两种方式侵入细胞,且细胞膜表面入侵的效率比内吞体途径入侵的效率高10-100倍。考虑到PDCoV体内主要感染小肠组织(空肠和回肠),以及小肠内丰富的胰酶环境,该研究结果推测PDCoV在猪体内感染主要通过细胞膜表面的侵入途径。研究还发现,PDCoV感染细胞后可上调细胞内Cathepsin L/Cathepsin B的表达,该结果在PDCoV感染仔猪的肠组织中得到了进一步验证;同时,PDCoV的感染还可以提高细胞内Cathepsin B的酶活性,进而促进病毒的侵入。
冯力研究员领衔的猪消化道传染病创新团队多年来一直致力于猪冠状病毒、轮状病毒的基础和应用研究,开展猪病毒性腹泻系列疫苗、诊断方法研发。该实验室于2016年成功分离了国内首株PDCoV,并命名为PDCoV NH株。PDCoV入侵机制的研究为PDCoV抗病毒药物的研发提供了参考,同时为PDCoV致病机制的研究奠定了理论基础。
本研究是在国家重点研发计划(2016YFD0500103)的资助下完成的。博士研究生张家林和陈建飞副研究员为论文的共同第一作者,冯力研究员为通讯作者。
论文链接:http://www.jbc.org/content/early/2019/05/08/jbc.RA119.007779.abstract
上一篇:我所青年工作获院表彰 下一篇: 步志高 王笑梅分别率队赴四川调研对接科技扶贫工作